6 月 21 日晚間,華為發布了針對 2in1(二合一)設備的HarmonyOS 應用設計指南。
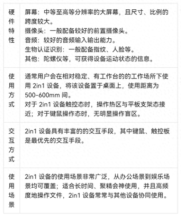
指南中提到,開發者需要熟悉并充分利用 2in1 設備特性,這些特性包括硬件特征、使用方式、交互方式、使用場景等。

這份指南展示了效率型、沉浸型等多種應用 UI 界面示范,同時提供了多個界面案例,包括天氣 App、文件資源管理器等。


而在另一個“未做適配應用”的示范界面中,展示了具備窗口名稱 / 應用圖標(可選)、最小化 / 最大化 / 關閉三枚控制按鈕(必選)的應用容器層,其展現的操作邏輯與 PC 近似。
此外,指南提出,每個窗口初次啟動時按默認尺寸顯示,支持拉伸為任意尺寸的窗口;支持最小化、關閉;應用根據自身情況選擇是否支持全屏顯示。在特殊情況下,所有的應用都應支持分屏。
