近日,廣州市房地產行業協會、廣州市房地產中介協會正式推出全市住房“以舊換新”活動倡議書,整體活動將持續半年時間,自2024年5月25日—2024年11月24日。截至目前,全市已發布兩批“以舊換新”項目名單,其中天河區項目有17個。
【參與廣州市住房“以舊換新”活動的首批天河房地產項目名單】

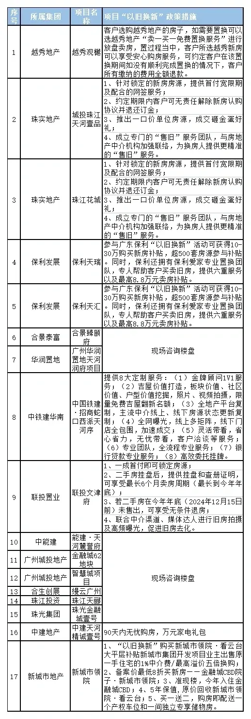
【參與廣州市住房“以舊換新”活動的第二批天河房地產項目名單】

在“5.28”新政、廣州“以舊換新”活動及端午假期房企營銷發力多重加持下,樓市熱度明顯回升。
天河區一手住宅改善產品成交火熱。合富研究院數據顯示,“5.28”新政首周,天河區總價千萬級以上的高端改善項目,如越秀觀樾、越秀天河和樾府等,單周成交量較上周環比上漲160%-280%。

“5.28”新政以來,二手市場熱度有所回升。根據貝殼找房數據顯示,新政首個周日(6月2日)全市二手單日帶看量高達17907人次,創下月度新高,此后的6月3日-10日帶看量基本維持在10000人次左右。
目前,天河區各大項目營銷活動增多,普遍結合“以舊換新”活動,推出各具特色的優惠措施,花式讓利。
各項目在住房“以舊換新”的服務上操作大體一致,客戶在交付新房定金后即可啟動舊房銷售服務,開發企業連同中介機構共同為客戶量身定制舊房銷售方案,多方拓展銷售渠道促進舊房成交。各大項目的具體優惠措施如下:
城投珠江天河壹品和珠江花城推出一口價單位房源、成交砸金蛋好禮等優惠,可為客戶鎖定新房房源并提供首付寬限期,成立專門的“售舊”服務團隊為換房人提供更精準的“售舊”服務。
保利天匯和保利天瑞項目給予購房者10萬元-30萬元新房補貼,通過保利愛家專業置換團隊為客戶銷售舊房,并提供六重服務以及最高8.8萬元的賣房補貼。
中國鐵建·招商蛇口西派天河序為客戶提供金牌顧問一對一服務、限量免費吉屋翻新、主流中介線上線下全包圍推廣、靈活帶看等8大定制服務。
中建天河精誠壹號為客戶提供90天內無憂購房、萬元家電大禮包。
【參與天河區住房“以舊換新”活動項目政策措施表】
