沉寂許久的特斯拉最近又火了,瞬間攪動起車圈的神經。
火起來的原因,并非是又出了交通事故,而是兩起完全不同,但又彼此有關聯的新聞。
第一件事情是,三年前那件引起軒然大波的“剎車失靈”官司,特斯拉打贏了。
5月30日,上海市青浦區人民法院對2021年上海車展車頂維權事件進行一審宣判,車頂維權女車主被判向特斯拉賠償17.2275萬元,組織策劃維權的媒體人則需賠償特斯拉25萬元。
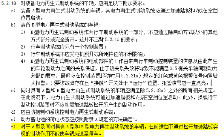
另一件事情是,工業和信息化部(以下簡稱“工信部”)5月27日發布了對五項強制性國家標準的征求意見稿。其中,在《乘用車制動系統技術要求及試驗方法》(以下簡稱“《方法》”)的國家標準里,工信部擬增加“A 型及同時具有 A型和B型電力再生制動系統的車輛,在前進擋下通過松開加速踏板實現的制動作用不能使車輛減速至停車”的附加要求。
通俗點來說,就是新能源汽車,不能再僅靠“單踏板模式”,實現整輛車的減速和停車。
這個看起來“更安全”的做法,給新能源車企帶來了不同程度的挑戰。眾所周知,所謂“單踏板模式”,字面上是指通過一個踏板控制汽車加速和減速的模式,車上仍然保留著油門和剎車兩個踏板,后者可供緊急情況下使用。
但開過車的老司機都知道,這與傳統汽車的駕駛習慣全然不同,無形中可能會增加踩錯踏板的風險。

《乘用車制動系統技術要求及試驗方法》(修改意見稿)或將禁止“單踏板模式”。(圖/工業和信息化部)
此外,“單踏板模式”還能在降低車速的同時,通過“能量回收”加大續航。新能源汽車視續航如命脈,很難放棄這個現成的技術優勢。
但有業內人士發文解讀《方法》稱,一旦新修訂的國標通過,“單踏板模式”會被完全禁用。而這一新規的變更,是否針對特斯拉本尊并無定論,但可以確信的是,“單踏板模式”的安全之所以受到重視,與近幾年諸多“剎車失靈”事故有著莫大的關系,而特斯拉是“單踏板模式”的擁護者。
所以,特斯拉還是很自覺地做出了回應。
6月3日,特斯拉通過官網公開回應稱,工信部相關標準“目前尚未正式發布和實施,不影響特斯拉現有的產品和功能”。
但和這則相對平淡的回應相比,特斯拉的車主們顯然有著截然不同的態度。
事實上,在《方法》征求意見稿發布之后,多個特斯拉車友群就瞬間沸騰了起來,更有車主連夜起草一份反對禁止“單踏板模式”的意見書,準備提交至工信部。
“單踏板”三個字懸在輿論頭頂,互聯網上的硝煙味立刻變濃。有人發聲支持禁用,有人質疑禁用的目的,也有人提出了更本質的問題:“單踏板模式”和“剎車失靈”的段子滿天飛,兩者到底有沒有必然聯系?
深陷漩渦之中的“單踏板模式”
輿論紛紛攘攘,剛剛打贏官司的特斯拉始終離不開旋渦中心。沒辦法,“單踏板模式”的安全問題,已經不是首次引爆輿論。
時間回到2021年,從河南、西安、溫州、南充到潮州,特斯拉在兩年內,與多起“剎車失靈”事件扯上關系,“單踏板模式”也在那時候開始引發滔天爭議。
有網友向工信部提交“希望審視動能回收功能的合理性”的建議,很快得到了工信部回復:“制動能量回收與單踏板駕駛模式都是新能源汽車的新技術之一,這些技術并不是特斯拉特有技術,用戶在購買和使用相關新能源產品時,應熟悉新能源車輛技術特性,確保行車安全。”
至少在官方當時的立場上,并不輕率地將這項技術與事故掛鉤。特斯拉后來陸續洗刷的冤情,也證明了這份謹慎的合理性。
況且,工信部有一個客觀信息說得很對——“單踏板模式”并不是特斯拉獨家所有。早在特斯拉正式入市之前,2013年的第一代寶馬i3,就曾使用過“單踏板模式”。
后來到了2017年,如日中天的老牌車企日產,為其首款純電動車聆風的升級換代,發布了自行研發的e-Pedal電子踏板系統。根據日產的介紹,駕駛員啟用e-Pedal功能后,通過操控加速踏板便能完成啟動、加速、減速和剎車等動作,實現“真正意義上的單踏板操作”。
只不過當時的汽車市場仍然是油車的天下,樂意買電車的車主仍是少數派,被“單踏板操作”種草的車主自然是寥寥無幾。
日產聆風搭載的“e-Pedal電子踏板系統”,被認為是“真正意義上的單踏板操作”。(圖/視覺中國)
直到特斯拉拋棄昂貴的“潮玩”屬性,進軍二、三線城市之后,初期還帶著幾分科幻色彩的“單踏板模式”,才隨著特斯拉市場滲透率的擴大,逐漸為人熟知。
然而與其他車企的低調宣傳不同,在剎車失靈爭議期間,特斯拉全球副總裁陶琳曾對新能源車的駕駛操作問題表示“要加強消費者教育,比如去和駕校或者交通部門合作”,疑似回應多次引發爭議的單踏板模式。
這份不遺余力的消費者“教育”,事實上讓特斯拉和“單踏板模式”之間,形成了相當程度的“綁定”。
特斯拉有力推單踏板的理由。
《汽車公社》在去年的一篇文章里,比較了2020—2022年間多個版本的Model 3,發現電池容量最高的高配版車型僅有78.4kWh。相比之下,造車新勢力生產的同級別車型,電池容量最高能達到100kWh,特斯拉的電池容量“確實有點不夠看的”。
一向習慣于壓縮成本的特斯拉,顯然不樂意簡單地用堆電池的方法,來解決續航焦慮,“單踏板模式”才是更劃算的選擇。
后來有汽車博主曾經測試過,駕駛特斯拉車輛行駛在國內一、二線城市的高峰期路段時,“單踏板模式”可以使續航里程延長近30%。
