者稱胖東來金匯店直到晚上 8 點多人流量還很多,路邊停車位和停車場都停滿了來自全國各地的車,有河南各地的,也有山東河北,江蘇臨近省份的,遠的還有廣東,甘肅新疆,內蒙的。
店內超過一大半都是外地顧客的,在目前大家都在說生意不好做,實體店不好做的時候,這個四線城市的超市為何出圈,引來了央視新聞記者的采訪報道。
采訪中,記者提到了胖東來的生意好的幾個原因,服務細節做的好,把顧客需要的都提前想到,還有就是商品質量有保障,不管是自己自有品牌還是自采產品都要經過二次檢驗,有自己的檢驗人員。包括肉類蔬菜都是當天日清,不過夜再賣,到了晚上 8 點賣不掉的就打折賣,實在賣不掉就分給員工帶回家吃。就是不要過夜,當然大部分時間下都賣完了。
另外就是售后服務好,7 天所有商品因質量問題都給退換,部分產品按照產品規定,所以胖東來的黃金首飾,茶葉,羽絨服等遭到熱捧,尤其是衛生巾事件之后。
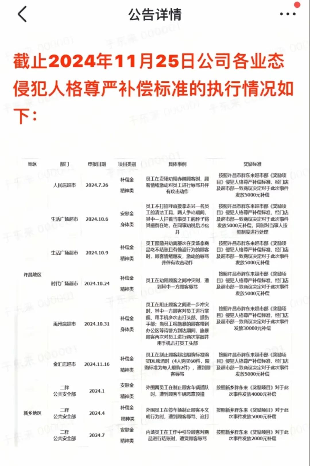
今天胖東來創始人在社交媒體公開了截止 2024 年 11 月 25 日,許昌和新鄉 13 家店面遭到侵犯人格尊嚴的補償標準執行情況。
