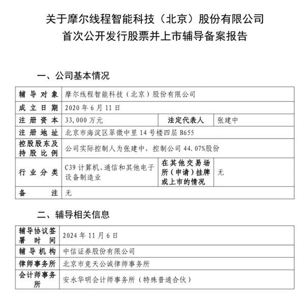
據中國證監會官網信息,國內全功能GPU獨角獸企業摩爾線程智能科技(北京)股份有限公司(簡稱“摩爾線程”),已在北京證監局辦理輔導備案登記,正式啟動A股上市進程!輔導機構為中信證券股份有限公司。

根據胡潤研究院發布的《2024全球獨角獸榜》,摩爾線程排名第261位。啟動IPO之前,摩爾線程已經完成了數輪融資,投資方包括中國移動、深創投、上海國盛、中銀國際、建銀國際、招商局創投、中關村科學城、紅杉資本等知名國資和風投機構。


摩爾線程以全功能GPU為核心,是國內極少數既覆蓋圖形渲染、又支持AI高性能計算的國產GPU公司,產品覆蓋從云到端,為各行各業的數智化轉型提供全棧計算支持,客戶包括頭部運營商、大型國有銀行、大模型創業公司等。

摩爾線程是國內極少數可從功能上對標NVIDIA GPU的企業,其全功能GPU芯片采用自研先進MUSA架構,集成AI計算加速、圖形渲染、視頻編解碼、物理仿真和科學計算四大引擎。針對大模型訓練,摩爾線程落地了全國產的夸娥(KUAE)智算中心全棧解決方案,從千卡智算集群到萬卡集群方案,在國內AI芯片屬于第一梯隊。

2022年11月,摩爾線程推出國產游戲顯卡MTT S80,被譽為“國產游戲第一卡”,也是國內唯一可以支持DX12的消費級顯卡。發布至今,該卡的Windows驅動已經迭代24個版本,平均每30天升級一次,已實現國內TOP50熱門游戲100%兼容,已追蹤超過400款游戲的運行情況,累計正式適配和優化游戲185款,還有更多游戲正在適配和調優。

截止2024年10月,MTT S80在圖形測試軟件3DMark 11中的成績,已提升至4.5倍。此外,摩爾線程正圍繞自主研發的MUSA統一系統架構和軟件平臺,構建完善、好用、易用的國產GPU應用生態。尤其是通過MUSIFY代碼自動轉換工具,用戶可以快捷地將原有的CUDA代碼無縫遷移到MUSA平臺,大幅提升應用移植的效率,縮短開發周期。